資訊公告-中央大學生命科學系資訊網

NEWS資訊公告

首頁資訊公告系所公告

系所公告

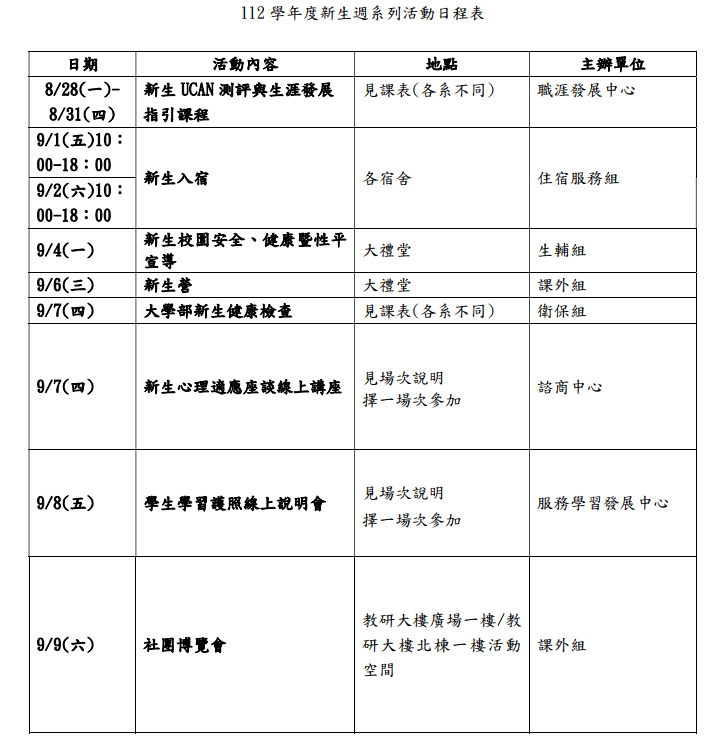
112學年度新生週系列活動期程

  • 發佈日期: 2023-08-10
  • 最後更新日: 2023-08-10
  • 資料來源:
  • 瀏覽人次:1651

附件

檔案名稱 檔案大小 更新日期 檔案下載
112學年新生週輔員手冊.pdf 1.18 MB pdf